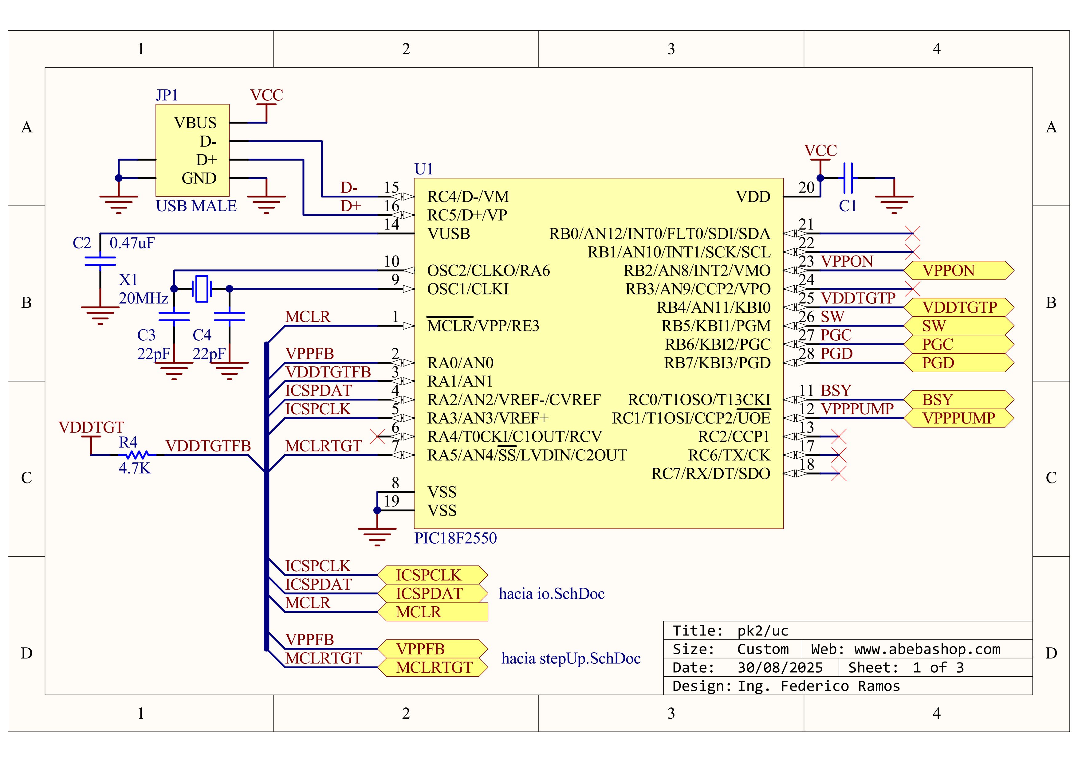
Diseño de hardware de programador pk2, una version eliminando lo que no es indispensable del circuito original usado por Microchip, de modo que entre en una placa de tamaño no mas grande que un pendrive. El firmware se brinda sin modificaciones del propio Microchip.
- device file editor: herramienta para adicionar cualquier modelo a la lista de dispositivos programables del pk2.
- codigo fuente + firmware para el 18F2550 (PK2V023200.hex).
- código fuente app pk2 v2.61
- app pk2 linea de comando.
Contiene 2 diseños:
- el del Pickit2
- un zocalo externo para encapsulados DIP. Del pcb pendrive estoy subiendo unicamente la última version. Tengo otra que fue el 1er prototipo single layer. Si en algun momento a alguien le interesa porque la fabricacion es más simple y no requiere pth, puede solicitarme que la suba.
Obsoleto. Antiguamente se entregaba con el dispositivo.






