roll_up for non-fungible tokens.
PoC use case: crowdfunding an indie movie by selling unique movie frames.
NFTs are an elegant solution for ensuring scarcity of unique digital artwork. However, as the CryptoKitties craze has shown, a really successful token can place significant computational burden on the chain. snappframes takes costly token transactions off-chain, thus saving on gas costs while still providing a guarantee of valid state transitions.
roll_up (github.com/barryWhiteHat/roll_up) has been mostly used for ERC20 tokens, where each leaf in the Merkle tree represents an account with a balance. snappframes is a 'twist' on roll_up: instead of representing each account as a leaf, we represent each unique token as a leaf; accounts are the ones which move from leaf to leaf.
At the most abstract level, we want to be able to do the following:
A movie is specified as Movie: JPEGFile[n-1]
- setup initial ownership of all frames to self
- sell blocks of frames to owners (initial owners can be wholesale, who onsell to retail owners)
- independently of the archival storage of the whole movie, and however ownership is currently recorded
- can prove ownership of a particular image
- can prove an image to be part of a particular movie at particular frameNo
- can transfer ownership, together with ability to do the above proofs, of sub-blocks owned
- image storage can be outsourced (e.g. to IPFS)
- ownership can be recorded either on or off chain
- owner can transfer between on and off chain recording of ownership
- off chain transfers can be processed in bulk with efficient on chain computations
-
A generic fixed size Merkle tree
An array of size n, with entries HashValue, over the top of which we compute a Merkle tree.
By storing HashValue, rather than a data value, the structure is generic and can store any type of data.
-
A Merkle tree to record a fixed movie: = a generic fixed size Merkle tree TM over the top of [Hash(Movie[i])]_{i=0..n-1}
Movie contract stores only the root of this tree. (This never changes after initialization.)
An index in binary is also a sequence of length log(n) of directions (0,1) from the root of the tree to the leaf.
To prove that a particular JPEG image I is at index i, present the Merkle path from root to leaf i and show hash(I) is stored at this leaf.
This proof is robust to loss of all other data about the movie. -
A Merkle tree to record ownership of frames in a movie = a generic fixed size Merkle tree TO over the top of [Hash(OwnershipPublicKey[i])]_{i=0..n-1}
The smart contract stores the root of this tree.
To prove ownership of the frame at index i, present -- the Merkle path to leaf i in TO, -- a key K such that the value stored at leaf i is Hash(K) and sign a challenge that verifies using K
To prove ownership of a particular image I, and that it is at frame i, present both a proof of ownership of the frame at index i and a proof that I is the image at frame i.
We segment this tree into subtrees to represent intuitive ranges of coins which can be owned by the same owner.
To transfer ownership, together with ability to produce the two types of proofs, use K to sign the message "transfer to key K2". The smart contract/offchain process needs to verify the signature, rebuild the Merkle tree TO and return the new path to index i in TO to the owner of K2, so that they have the proof material they need.
We provide segmented SNARK proofs so that users have the option of just updating their segment without affecting or needing to know the state of other segments.
We're excited about the "Computational Layer 2" paradigm (https://docs.google.com/presentation/d/1EVjrZhoxw-ikzelFGGv7czxuJsIIWfl5I-CPIlnjsME/), where Layer 1 can be used as cheap data blobs. Thus we've kept most of our circuit inputs public, to make use of on-chain data availability.
It would be trivial to change our public inputs to private, resulting in gas savings; however, this would also require a fraud proof and Plasma-like challenge mechanism.
Clone this repo git clone https://github.com/DalaiLlaama/snappframes and do git submodule update --init --recursive to clone the circomlib submodule as well.
npm i in both the root directory of this repository and in the circomlib directory.
The main update circuit is /circuits/transfer_range.circom. The main input file, input.json, is generated by /test/generate_circuit_input.js. It is a PoC example which processes 8 transfers in one circuit.
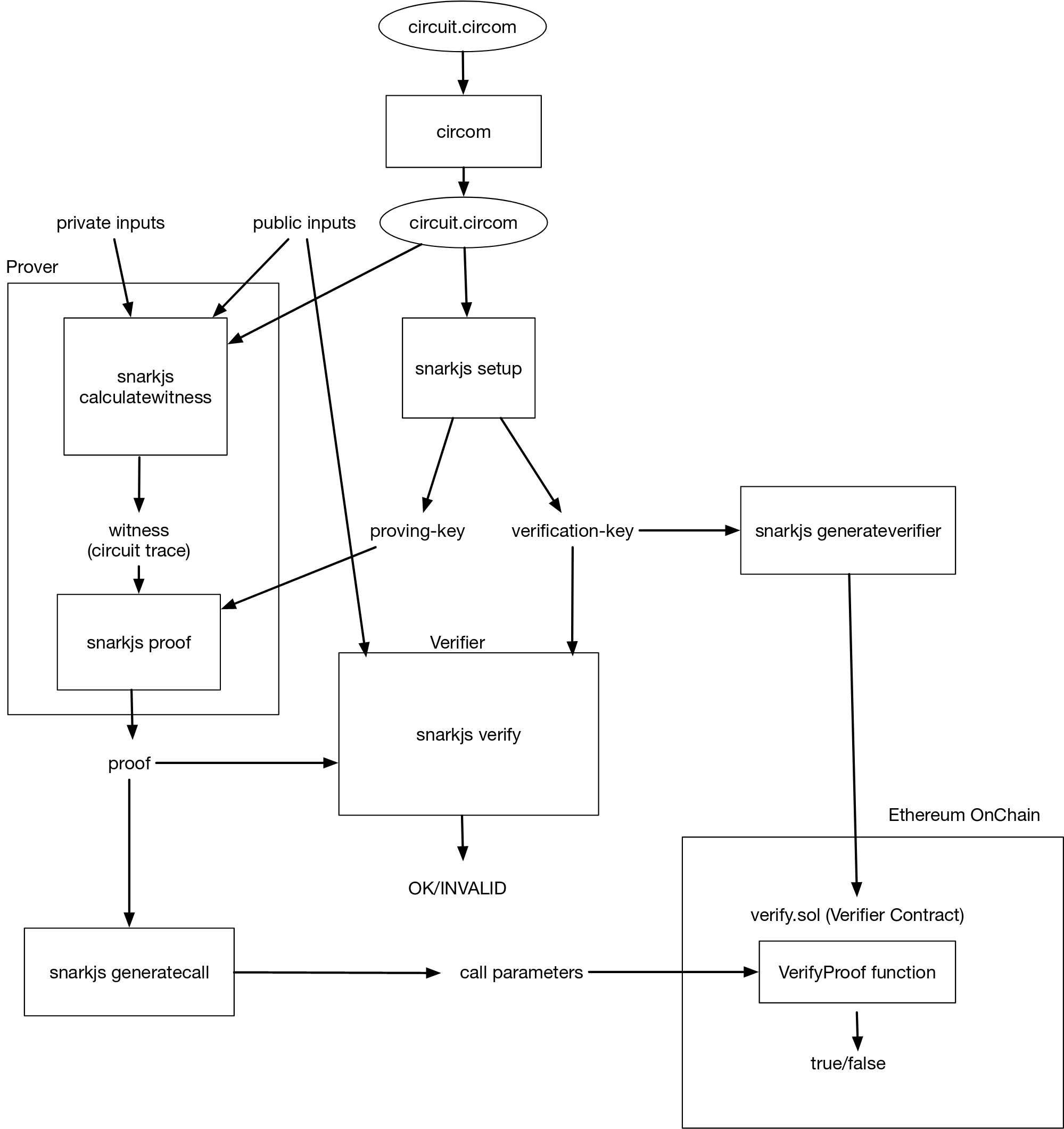
Through a series of steps (see https://iden3.io/blog/circom-and-snarkjs-tutorial2.html), we can:
- compile the circuit,
- perform the trusted setup,
- calculate the witness of our
input.json, - create a SNARK proof, and
- check whether it is valid (
snarkjs verifyshould giveOK)
To deploy circuits/verifier.sol, follow the instructions at https://github.com/therealyingtong/deploySnappframeVerifier. We've already deployed one at https://rinkeby.etherscan.io/address/0xDcDCDd25f10ad1A26090010a89994Eb644f88427#code. And https://ropsten.etherscan.io/address/0xEd3564b7377b90fad536e428e54d856E6928b4dA#code.
To generate the inputs to verifyProof, use snarkjs generatecall. We've saved the inputs in test/verifyProof.js. In fact, if you run that file you'll be able to directly interact with the Verifier.sol contract on Rinkeby.
We also wrote a wrapper Snappframes.sol (deployed at https://ropsten.etherscan.io/address/0x86B689477554856Ba360b699e79b3dc9293F1183) which provides deposit and withdraw functionality. You can interact with it using test/snappframes_test.js. NB: the MiMC hash is not working yet on Solidity. We couldn't quite get the hang of Javascript cryptography!


