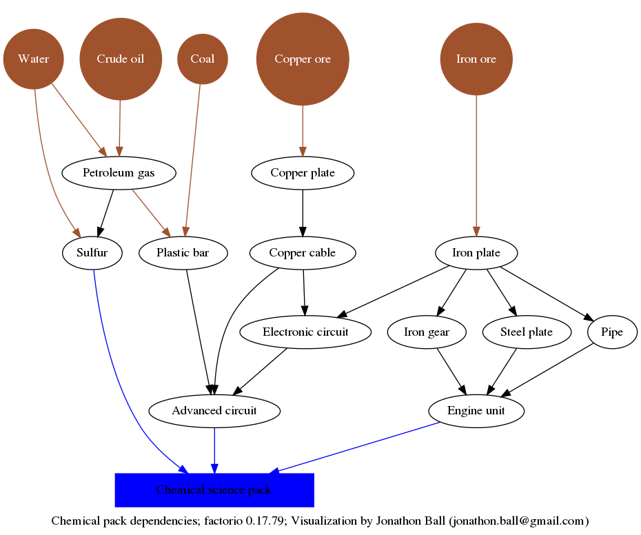
I used factorio as an excuse to learn dot language.
Instructions for rendering these yourself.
$ sudo apt install graphviz
$ git clone git@github.com:jonathonball/factorio-crafting.git
$ chmod u+x generate.sh
$ ./generate.sh VERSION
# where VERSION is the version you want to generate, for example "0.17"


